近日,李学军教授团队在国际植物学领域知名期刊《Plant Biotechnology Journal》上发表了题为“E3 ubiquitin ligase TaSDIR1-4A activates membrane-bound transcription factor TaWRKY29 to positively regulate drought resistance”的研究论文,揭示了小麦E3泛素连接酶TaSDIR1-4A介导膜结合转录因子TaWRKY29的泛素化降解,进而增强小麦抗旱性的分子机制,为小麦抗旱分子育种提供了重要的理论依据。

小麦是世界主要粮食作物之一,其产量与全球粮食安全密切相关。干旱是制约小麦产量的主要非生物因素,开展小麦抗旱机理研究对抗旱品种选育及保障全球粮食安全具有重要意义。泛素-蛋白酶体系统(ubiquitin–proteasome system)介导的蛋白质翻译后修饰是植物应对逆境胁迫的有效策略。其中,E3泛素连接酶赋予了靶标底物蛋白特异性,在泛素化过程中起着关键作用。
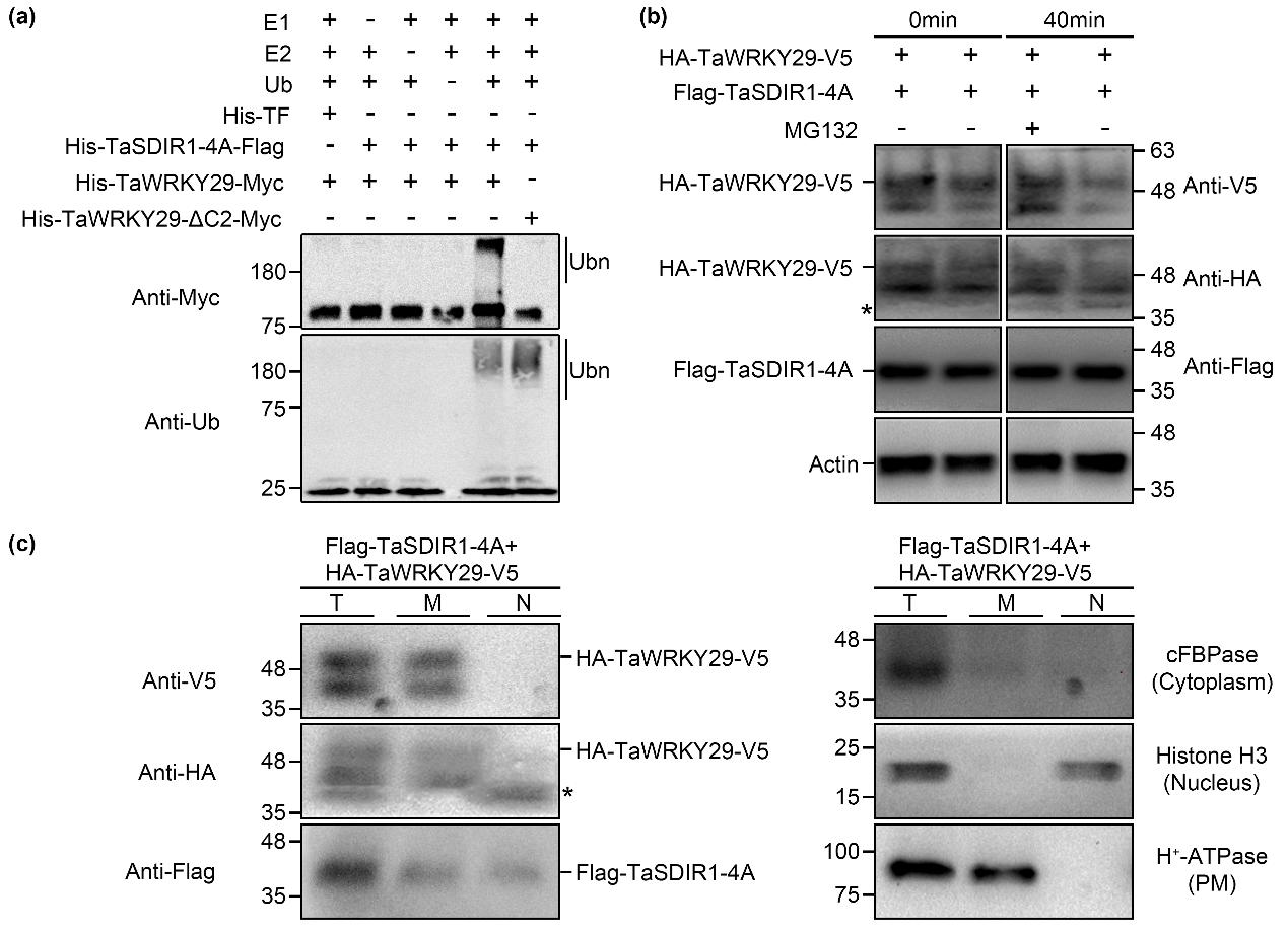
研究表明TaSDIR1-4A编码RING-H2型蛋白,具有E3连接酶功能,为深入解析TaSDIR1-4A调控小麦抗旱性的分子机制,本研究通过酵母双杂交筛选得到了1个WRKY家族膜结合转录因子TaWRKY29。亚细胞定位结果表明,TaWRKY29的C端结构域的缺失导致其由原本的细胞膜定位信号转变为细胞核定位。随后研究发现,TaSDIR1-4A能够通过26S蛋白酶体途径特异性介导TaWRKY29的泛素化降解,切割TaWRKY29的C端氨基酸,从而使其转移至细胞核(图1)。

图1 TaSDIR1-4A通过26S蛋白酶体途径降解TaWRKY29
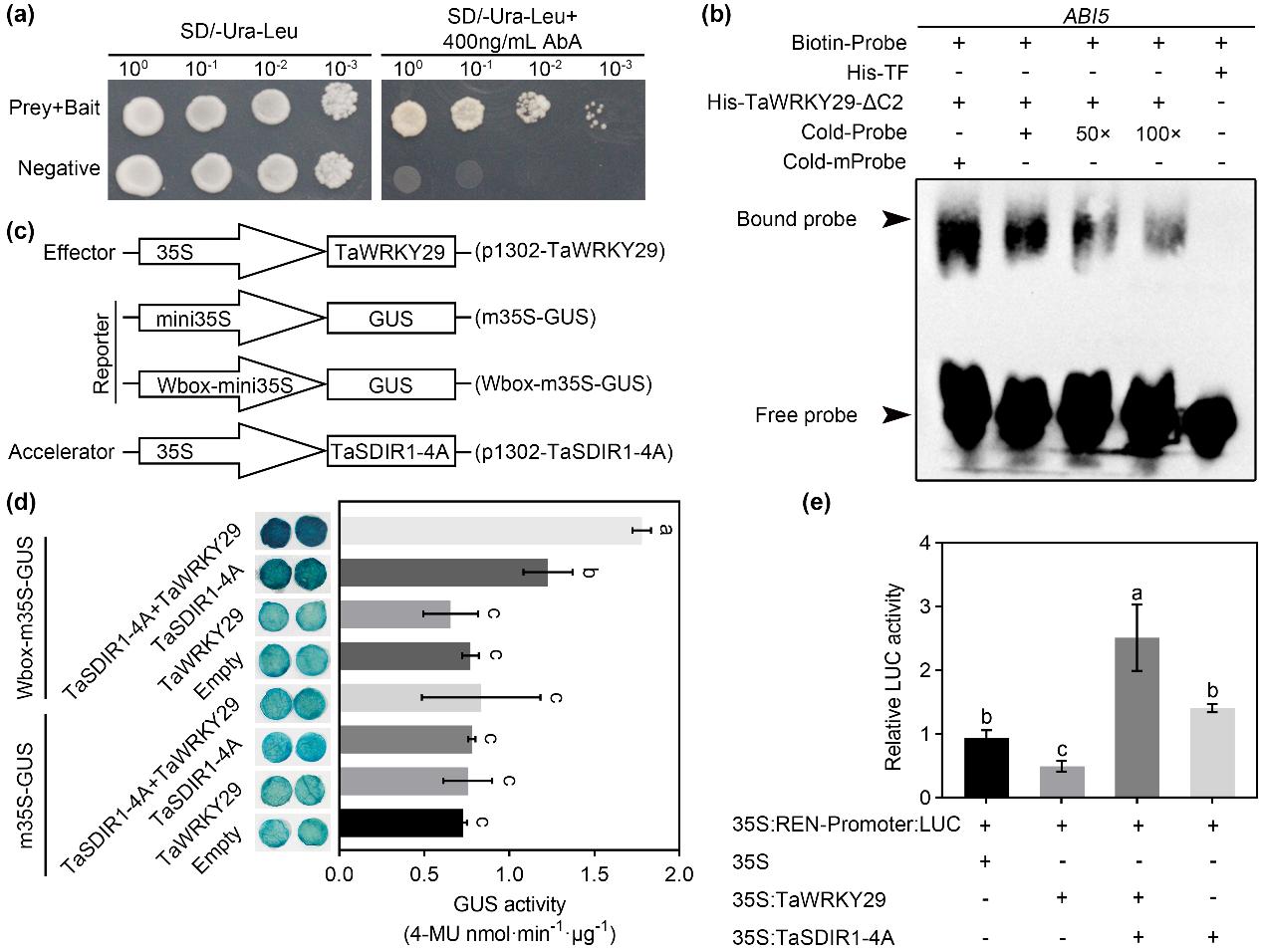
进一步研究证实,激活的TaWRKY29通过靶标W-BOX 核心顺式元件直接与TaABI5的启动子片段结合并调控其表达(图2),从而增强ABA响应。在干旱胁迫下,TaSDIR1-4A过表达植株增加了气孔对干旱胁迫的敏感性、内源ABA含量和ABA信号相关基因表达。

图2 TaSDIR1-4A促进激活的TaWRKY29对 TaABI5表达的上调
上述结果表明,TaSDIR1-4A介导膜结合转录因子TaWRKY29的降解,导致其由细胞膜转移至细胞核,进而调节ABA信号通路来提高小麦抗旱性(图3)。以上研究为小麦通过泛素-蛋白酶体途径调控抗旱分子机制提供了新思路,同时为培育抗旱小麦新品种提供了新的优良基因资源。

图3 TaSDIR1-4A调节抗旱性的作用机制模式图
365上市集团官网李学军教授为论文通讯作者,硕士研究生孟莹和已毕业博士生吕千为论文共同第一作者。该研究得到国家农业科技重大专项、国家外国专家局111项目及陕西省农业协同创新与推广联盟重大项目的支持。
文章链接:http://doi.org/10.1111/pbi.14240