近日,365英国上市公司官网吉万全教授团队和湖南农业大学吴德志教授团队合作在国际知名期刊Plant Journal在线发表了题为Population-level transcriptomes reveal gene expression and splicing underlying Cd accumulation in barley的学术研究论文,该研究利用大麦自然群体解析了表达数量性状位点(eQTLs)和可变剪切数量性状位点(sQTLs)调控大麦组织中镉积累的遗传机制。

图1. 镉胁迫条件下大麦根和地上部的基因表达选择分析
土壤镉污染不仅影响作物生长和品质,且通过食物链对人体健康造成危害。大麦是世界上第四大谷物作物,广泛应用于啤酒酿造、食物和饲料。在国际标准中,大麦籽粒镉的安全临界值为0.1 mg/kg,低于水稻(0.4 mg/kg)和小麦(0.2 mg/kg)。因此,解析大麦镉积累遗传基础为作物低镉品种培育奠定基础。本研究选取全球具有广泛代表性的100份大麦种质,幼苗期进行镉胁迫处理后分析该群体组织中镉积累和转录组响应的基因型差异。群体转录组分析发现,镉胁迫下大部分转录本上的变异几乎都是中性或者具有非常弱的稳定选择,仅有4.2%的表达基因表型选择分析达到显著水平(图1)。
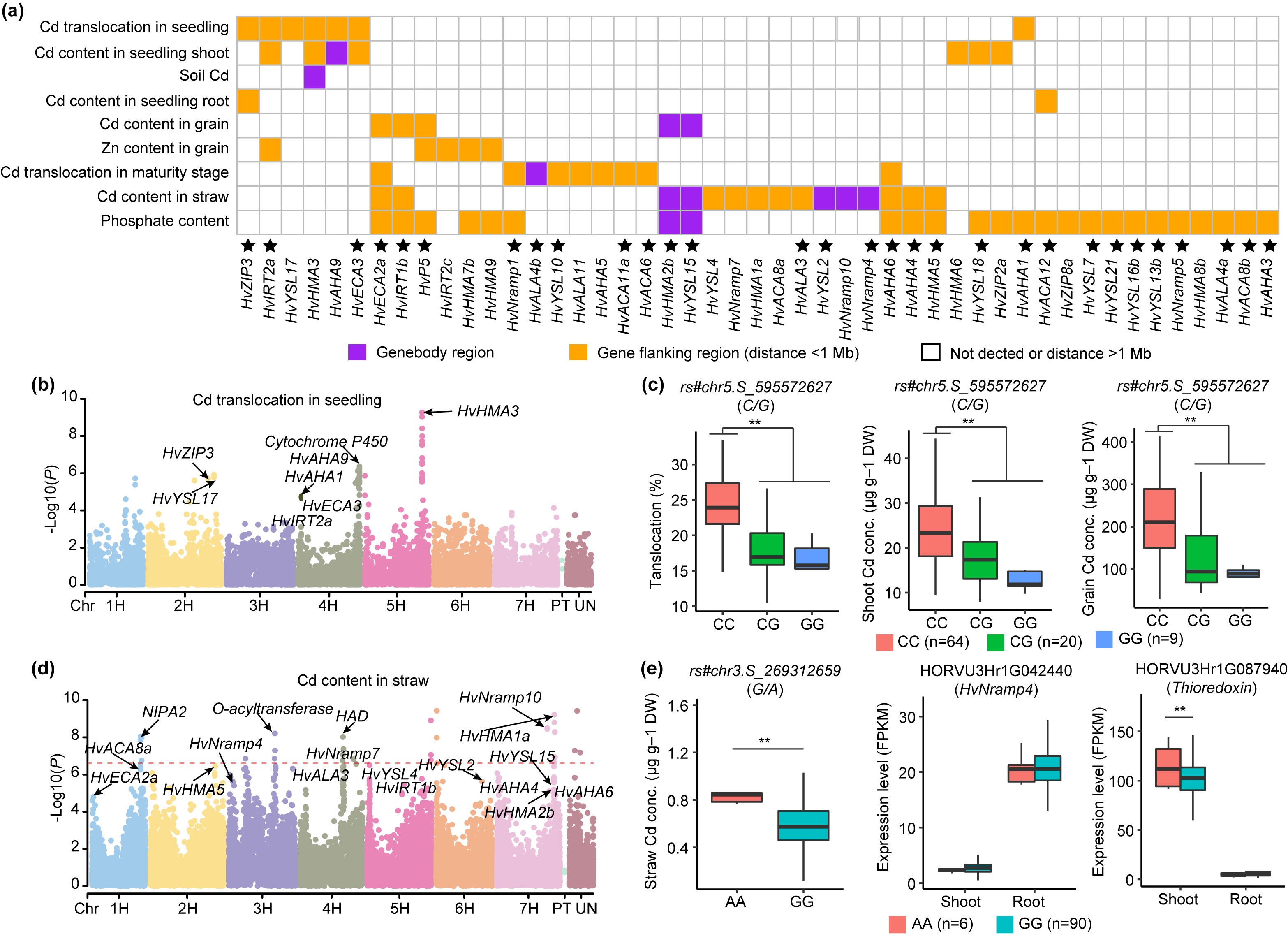
植物中镉转运和积累主要受金属转运蛋白控制,主要有HMA、ZIP、NRAMP和YSL等家族。在大麦中鉴定到108个成员,仅有13个金属转运蛋白基因的表达受到显著稳定选择,包括HvIRT2c、HvYSL6、HvZIP2a、HvZIP6和HvNramp4等。另一方面,整合该群体已有的10个表型性状,全基因组关联(GWAS)分析鉴定到2942个位点与其中某一性状显著关联。值得注意的是,鉴定到47个金属转运蛋白基因位于性状QTLs区间(图2),其中30个金属转运蛋白编码基因受eQTLs和sQTLs调控。以上研究结果表明,可以通过调节上游eQTLs和sQTLs基因改变下游金属转运蛋白基因的表达,从而调控作物镉积累,为改良作物镉超标提供了新思路和重要参考。

图2.镉积累关联的QTLs、eQTLs和sQTLs整合分析
本研究由365英国上市公司官网、湖南农业大学和浙江大学相关研究团队合作完成。365英国上市公司官网吉万全教授团队青年教师邓平川为论文第一作者,湖南农业大学吴德志教授为通讯作者,湖南农业大学严涛讲师、365英国上市公司官网吉万全教授、浙江大学张国平教授和武亮教授参与了该研究工作。该研究受到国家自然科学基金(32071934, 31771685)等项目资助。
文章链接:https://onlinelibrary.wiley.com/doi/abs/10.1111/tpj.15986。