岭南现代农业科学与技术广东省实验室(以下简称“实验室”)是广东省落实国家创新驱动发展战略所设立的10个省实验室之一,是广州市政府举办的科研事业单位,是广东省政府建设的重大科技创新平台。2020年7月20日注册成立。实验室主任由李家洋院士担任,学术委员会主任由刘耀光院士担任。实验室采取“核心+网络”的建设格局,现建有1个总部和5个分中心,其中总部设在广州;5个分中心分别设在深圳、肇庆、茂名、云浮和河源。
为加大科研力度,实验室正组建优秀科研团队,现面向海内外继续诚聘优秀青年研究人员。
一、工作职责
(一)协助团队带头人开展研究工作。
(二)申请各类科研项目,发表学术论文等。
(三)参加各类学术交流活动。
(四)联合培养和指导研究生等。
二、应聘条件
(一)热爱祖国,拥护中国共产党的领导,政治立场坚定。
(二)热爱科研,具有高度的责任心和团队精神,勇于探索、敢于创新。
(三)具有博士学位(含应届毕业生),年龄一般在35 周岁(含)以下。
(四)全职全时在实验室工作。
(五)近五年来,取得较好的科研成绩,以第一作者或通讯作者在高水平期刊上已发表研究论文,或拥有国内外先进水平的自主知识产权和发明专利等。
(六)有较强的学术研究能力或潜力,能够独立完成相关的研究任务,主持过科研项目者优先。
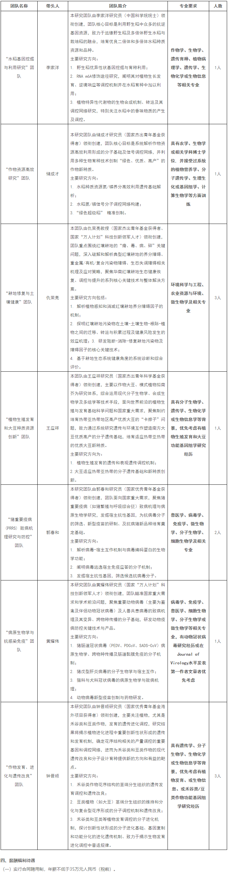
三、团队研究方向与专业要求

(二)每月提供住房补贴1500元。
(三)合同首聘期两年,工作成绩突出者可协助解决事业单位编制。
(四)实验室按照国家及相关规定缴纳五险一金。
(五)享受国家各种法定假期。
五、应聘方式
(一)应聘材料:
1. 青年研究人员申请表(见附件)
2. 个人简历
3. 最高学历证书、学位证书
4. 代表性学术成果证明
5. 所熟悉的研究领域
6. 其他证明个人专业水平和工作能力的有关资料
(二)请应聘者将应聘材料按以上顺序打包至一个文件夹,发送至实验室人力资源部邮箱lnsyrlzyb@163.com。邮件主题应注明:应聘青年研究人员+应聘团队+姓名+毕业院校+高校人才网。
联系人:(张老师 020-85280130)
岭南现代农业科学与技术广东省实验室
2022年5月25日