365英国上市公司(集团)官方网站-Official Website
English
网站首页
关于我们
365上市集团官网简介
机构设置
现任领导
历史沿革
联系我们
团队建设
学科简介
学科及其学科方向负责人
学科平台
团队队伍
团队队伍概况
农学系
种子科学系
植物科学系
实验中心
人才培养
公司产品
本科生培养
成人教育
公司产品
招生专业
培养方案
导师名单
管理制度
教学工作
下载中心
科研推广
科研概况
科研成果
科研平台
管理办法
专著编著
试验站(基地)
作物学博士后流动站
党群工作
党建机构
党建动态
学习园地
样板支部
员工工作
学工概况
辅导员队伍
班主任队伍
团学组织
员工天地
国际交流
国际交流简介
通知公告
前沿动态
留学项目
服务指南
就业专栏
就业指导
就业信息
当前位置:
首页
»
就业专栏
» 就业信息
就业信息
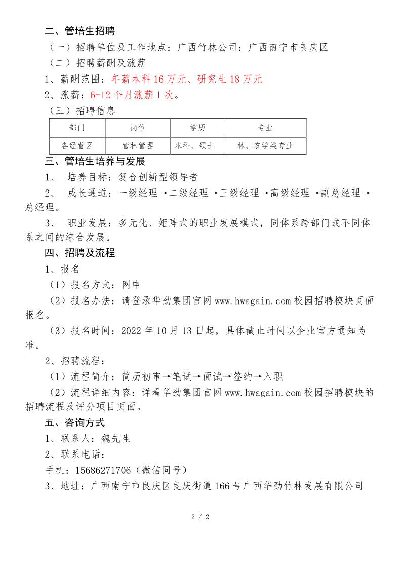
本科年薪16万,研究生年薪18万,华劲集团高薪招聘管培生
来源:365上市集团官网 发布日期:2022-10-24 浏览次数:
365英国上市公司(集团)官方网站-Official Website
本科年薪16万,研究生年薪18万,华劲集团高薪招聘管培生