中国烟草总公司郑州烟草研究院2023年招聘公告
来源:365上市集团官网 发布日期:2023-02-22 浏览次数:
一、报名程序
1.报名时间:公告发布之日起至2023年2月28日。
2.提交资料:郑州烟草研究院应聘报名表(附件2,Word版);个人支撑材料,主要包括:简历、各学习阶段成绩单、英语等级证明、主要科研成果、参与项目证明、重要荣誉证书等相关材料(汇总形成单个PDF文件)。
3.报名方式:登录链接填写相关信息并提交上述附件
4.每人限报考一个岗位。
5.所有材料应当真实、准确、完整,不符合报考条件请勿报名。
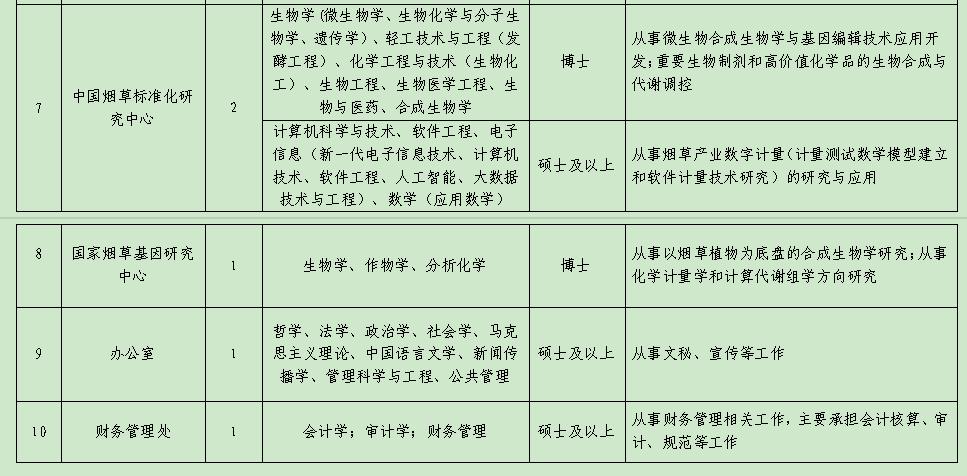
二、岗位需求


三、联系方式
通信地址:郑州市高新区枫杨街2号郑州烟草研究院人事处
联系人:赵老师
联系电话:0371-67672759
官方网站:www.ztri.com.cn