东北林业大学2024年博士暨中高级人才RPO线上面试会
东北林业大学参加高校人才网2024年博士暨中高级人才RPO线上面试会,欢迎海内外优秀人才报名参会,与东北林业大学上线交流。
1.参会场次
举办平台:腾讯会议平台
RPO线上面试会第三场(举办时间:5月16日)
2.报名通道:
本次招聘会针对参会人才免费,不收取参会人才任何费用。
立即报名→【第三场】
3.活动咨询
咨询微信及热线:刘老师13903072917
(添加微信请备注“姓名+学历+专业+毕业院校+RPO面试会”,后续我们将邀请您加入活动交流群)

4.入场方式
活动开始前我们将会通知您意向单位的面试房间号,届时凭面试房间号入场与参会单位交流面试。
全部落实事业编制,“双一流”名校重磅诚邀
以“林”载道,汇则兴邦
东北林业大学诚邀海内外英才
一、公司简介
东北林业大学创建于1952年,坐落于美丽的“冰城夏都”哈尔滨,是国家首批“双一流”建设高校,是国家“211工程”大学、“985工程优势学科创新平台”重点建设高校,是黑龙江省高水平大学和优势特色团队建设高校,同时也是黑龙江省唯一一所教育部直属高校。
集团是一所以林科为优势、林业工程为特色的多学科协调发展的高等公司,具有完备的团队建设体系、人才培养体系和科研创新体系。公司坚持把创新作为引领发展的第一动力,把人才作为支撑发展的第一资源,不断加强人才队伍建设,启动实施了“成栋英才”系列人才队伍建设工程,并结合公司发展实际情况,制定发布了“成栋英才引进计划”。
今天的东北林业大学正站在一个新的历史起点上,公司正大力推进实施“人才强校战略”和“世界一流”团队建设,深度服务国家战略和区域发展需要,向实现建设成为特色鲜明、国际知名的中国高水平大学,建设成为中国特色、世界一流的林业大学目标奋进!现诚邀海内外英才加入,我们携手共进、与时代脉搏共振、与祖国发展同行!
二、成栋英才引进计划
集团提供有竞争力的薪酬待遇及科研配套保障,具体岗位及条件待遇如下:
1.引进人才类别
集团计划招聘“成栋(团队)”“成栋杰出人才”“成栋优秀人才”“成栋骨干人才”“成栋青年教师”五个层次岗位,此外公司常年招收成栋英才全职博士后。
2.引进条件
成栋(团队)
在国内外高水平大学或研究机构有教学科研任职经历。
具有深厚学术造诣和广泛的国际学术影响力,在科学研究方面取得国内外同行公认的重要成就。
成栋杰出人才
在国内外高校或研究机构有教学科研工作经历。
具有稳定的科学研究方向,取得国内外同行公认的重要学术贡献、理论水平和学术影响力。
成栋优秀人才
在国内外高校或研究机构获得博士学位,年龄一般不超过40周岁。特别优秀且具有教学科研工作经历的,年龄可放宽要求。
具有相对稳定的科学研究方向,在本学科领域内具有一定学术贡献和学术影响力。
成栋骨干人才
在国内外高校或研究机构获得博士学位,年龄一般不超过35周岁。特别优秀且具有教学科研工作经历的,年龄可放宽要求。
具有良好学术基础和较大发展潜力。
成栋青年教师
具有博士学位;年龄一般不超过35周岁。特别优秀且具有教学科研工作经历的,年龄可放宽要求。
能够认真履行教师岗位基本职责,或者具有较快发展成为学科(专业)发展需要的骨干人才的潜力。
成栋英才全职博士后
道德素质高,业绩突出,具有良好的学术发展潜力,能够在公司全职从事博士后科研工作。
具有博士学位,且获得博士时间一般不超过3年。年龄一般不超过35周岁。
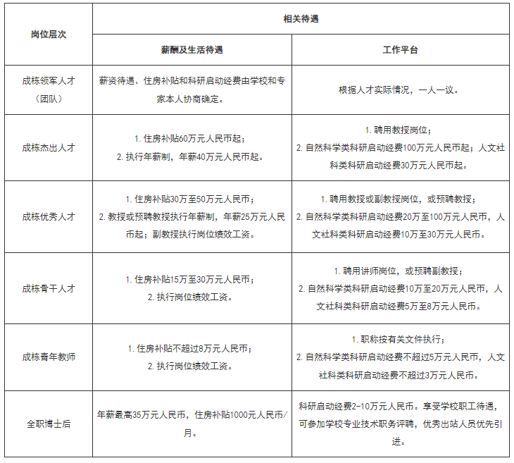
3.引进人才待遇

招聘各岗位均为事业编制,符合条件者还可同时享受《新时代龙江人才振兴60条》《人才新政30条》等黑龙江省及哈尔滨市相关人才政策。