青岛冠中生态股份有限公司2022年春季招聘简章
——上市公司、国家高新技术企业、国家行业标准主编单位、省级企业技术中心
一、公司简介
青岛冠中生态股份有限公司(股票代码300948)成立于 2000 年,主营业务为生态修复,具体包括植被恢复、水土保持、防沙治沙、土壤修复、水环境治理等自然环境修复工作,还从事人工生态环境建设业务,如零碳建筑、景观园林、市政环卫、城市保洁等。
冠中生态多年来专注技术研发和科技创新,在环境复杂、技术难度高的植被恢复领域,积累了一系列的生态修复领域的核心技术,先后被认定为“国家重点高新技术企业”和省、市级企业技术中心,并作为第一主编单位主持编写了国内植被恢复行业的行业标准《边坡喷播绿化工程技术标准》。经过多年的技术研发创新、业务实践应用积累,冠中生态已成为国内植被恢复技术的领航者,技术应用可覆盖矿山、尾矿坝、垃圾堆场、废弃地、海河岸(坝)、热带人工岛礁等恶劣立地条件下的生态治理、水土保持、防沙治沙、土壤修复、水环境治理等领域。截至2021年底,冠中生态已主编或参编标准3部,承接国家级、省市级课题研究70多项,获得省(部)市级科学技术奖8项,拥有授权和受理专利50项,其中发明专利37项,实用新型13项,拥有已登记软件著作权7项,2015年成为青岛市首家通过GB/T29490-2013知识产权管理体系认证的企业。
21年来,冠中生态在中国的31个省市自治区的70余个城市,完成了400多个生态修复项目。这些项目覆盖了中国全部的5个气候类型,尤其是在修复难度较大的高原和高山气候、干旱少雨的温带大陆性气候地区,取得了良好的修复效果,为国内生态修复行业的技术进步和中国生态文明建设,尤其是碳中和目标的实现做出了积极贡献。
二、人才培养
针对优秀毕业生,冠中秉承以“师徒带训”的模式,一对一辅导,让新人快速融入企业。结合“真叶计划”“顶端优势计划”选拔机制,让新人快速成长为有担当的职场骨干力量。
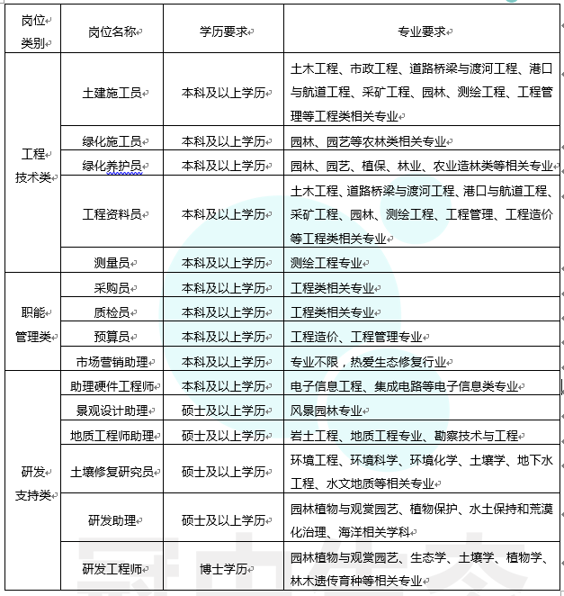
三、专业需求
四、福利待遇
国家福利:国家法定节假日、五险一金、带薪年休假、高温补贴;
公司福利:补充医疗保险、出差补贴、住房补贴、福利体检、节日福利、生日蛋糕卡、婚育礼金、员工食堂(免费早晚餐)、员工宿舍、通勤班车、私家车油补;
青岛市引才政策:
安家费:博士研究生每人15万元,硕士研究生每人10万元。
住房补贴:本科毕业生500元/月,硕士研究生800元/月,博士研究生1200元/月,可享受最长36个月。
五、简历投递
1、官网投递
公司网址:http://www.greensum.com.cn,点“加入我们”,选择校园招聘,选择相应岗位投递简历;
2、邮箱投递
网申邮箱:hr@greensum.com.cn;
六、联系方式
公司地址:青岛市崂山区游云路6号冠中集团
联系电话:0532-58820001转1170
江先生:19953201577
孙女士:13165065969
